Toelichting subnetten & IP-adressen – hoe koppelt u IPv4 en IPv6 correct

Toelichting subnetten en IP-adressen op basis van PPPoE

Subnetten en IP-adressen op basis van PPPoE

Dit artikel beschrijft hoe FLux IP-adressen uitgeeft en hoe bruikbare IP-adressen zijn te gebruiken:

FLux levert IPv4 en IPv6 adressen voor verbindingen. Dit doen we via Subnet of PPPoE.

In beiden gevallen wordt een vast IP-adres geleverd, maar het berekenen welke IP-adressen bruikbaar zijn verschilt van elkaar.

PPPoE

Bij elke (nieuwe) verbinding levert FLux een vast IP-adres op, op basis van PPPoE. Deze PPPoE gevens kan je vinden in Flux door te gaan naar Partner > klanten > klik op de klantnaam >  diensten > verbindingen > configuratie

Hoeveel bruikbare IP-adressen je hebt is afhankelijk van hoe de subnetten worden toegepast.

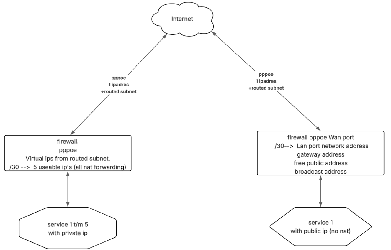
In onderstaand overzicht wordt een overzicht gegeven die in dit artikel verder wordt toegelicht.

image-20250901-092548.png

Primair PPPoE IP-adres

Wanneer je een verbinding bestelt ontvang je automatisch een vast IP-adres. in FLUX wordt deze getoond als bijvoorbeeld 10.10.10.10/32. Dit IP-adres is te gebruiken als WAN IP-adres. Het bruikbare IP-adres wordt dus 10.10.10.10.

Gerouteerd IPv4 Subnet

Wanneer je extra services hebt draaien die een eigen IP-adres nodig hebben, bijvoorbeeld een firewall, (mail)servers, voice gerelateerde producten als een ATA-box of een Patton, dan biedt FLux de mogelijkheid aan om het aantal IP-adressen uit te breiden. Dit heet wij een gerouteerd subnet.

Het aantal bruikbare IP-adressen is afhankelijk van hoe het gerouteerd subnet wordt toegepast. Dit wordt hieronder verder toegelicht.

NAT of geen NAT

Het aantal bruikbare IP-adressen is afhankelijk van de toepassing en heeft te maken met de manier van toepassen.

Stel voor, je bestelt een /30. Je krijgt 4 IP-adressen tot je beschikking. Of je er 1 of 4 kunt gebruiken is afhankelijk van het toepassen van NAT of geen NAT.

Of je NAT toepast of juist niet kan een persoonlijke voorkeur zijn. Het toepassen van geen NAT is aan te raden voor bijvoorbeeld voice applicaties of hardware, waaronder een on premises telefooncentrale maar ook Patton of ATA-boxen.

In andere gevallen is het gebruik van NAT een goede oplossing om maximaal gebruik te maken van IP-adressen.

Wanneer je geen NAT toepast, dan heb je te maken met verlies van 3 IP-adressen voor een

  • Netwerk-adres (in gebruik)

  • Gateway-adres (in gebruik)

  • Bruikbare IP-adressen (vrij te gebruiken)

  • Broadacast-adres (in gebruik).

Voorbeeld: Je bestelt een extra /29-subnet via FLUX en je krijgt IP-adres 10.10.10.10/29 toegewezen.

Je wil géén nat doen.

geen NAT

Netwerk-adres

10.10.10.10

Gateway-adres

10.10.10.11

Bruikbare IP-adressen

10.10.10.12 t/m 10.10.10.16

Broadcast-adres

10.10.10.17

Bruikbare IP-adressen per subnet.

Gerouteerd subnet

NAT

geen NAT

Subnet 2 IP-adressen

/31

2 IP-adressen

Niet mogelijk

Subnet 4 IP-adressen

/30

4 IP-adressen

1 IP-adres

Subnet 8 IP-adressen

/29

8 IP-adressen

5 IP-adressen

Subnet 16 IP-adressen

/28

16 IP-adressen

13 IP-adressen

IPv6 subnetten

Het grootste probleem van IPv4 is het maximaal aantal unieke adressen. Hier zijn er 4,3 miljard van. In 1981 werd IPv4 de standaard en was het ondenkbaar dat zoveel apparaten aan het internet verbonden zouden zijn.

Nu de dag weten we wel anders met smarthomes, mobiele devices, IoT etc.

De vraag naar meer adressen is daarom ook niet vreemd. Daarom is al vroeg in de jaren 90 gestart met het bedenken van IPv6, dat pas in 2017 als standaard is aangemerkt. Het totaal aantal IPv6-adressen wordt bepaald door de lengte van een IPv6-adres, namelijk 128 bits. Dit komt neer op vrijwel oneindig veel adressen.

IPv6 /56

De meeste providers verstrekken op dit moment een /64 subnet. FLux biedt standaard een /56 subnet aan waarmee je (gratis) oneindig veel apparaten kan voorzien van een eigen IP-adres.

Om je een idee te geven: een /56 bevat 256 subnetten van een /64. Een /64 subnet heeft 18.4 triljoen IPv6 adressen. Gigantisch en oneindig veel, gewoon gratis!

Het gebruik van IPv6 is onvermijdelijk omdat IPv4 adressen steeds schaarser en dus ook duurder worden in aanschaf.

    • Related Articles

    • GEBRUIKERSHANDLEIDING Dstny UCaaS Vast-mobiel Basis

      GEBRUIKERSHANDLEIDING Dstny UCaaS Vast-mobiel Vast-mobiel integratie Vast-mobiel integratie, ook wel bekend als VaMo, is dé manier om functionaliteiten van vaste telefonie te integreren met mobiele telefonie. Dit betekent dat jij met je smartphone ...
    • Flux- VoIP security: IDS, IP restricties en IP-blacklist

      ‘Beveiligde communicatie is nog geen commodity’ Je ziet vandaag de dag veel telecomaanbieders die communicatie-oplossingen verkopen zonder geïntegreerde security. Dat betekent dat je je aangekochte connectiviteit of telefonie-oplossingen nog via een ...
    • Dstny UCaaS gecertificeerde IP toestellen IP Phone

      Dstny UCaaS Hardware IP Toestellen Om compatibiliteit van hardware te borgen heeft Dstny een Partner alliance programma opgestart waaraan hardware leveranciers aan kunnen deelnemen. Mobile First Dstny UCaaS biedt een uitstekende Mobile First ...
    • Dstny UCaaS een IP Toestel aanmelden provisionen

      Dstny Ucaas ondersteunt momenteel SNOM en Yealink toestellen, deze merken hebben beide een RPS-service waar de toestellen zich aanmelden en vervolgens worden verwezen naar het Dstny Ucaas platform op basis van het MAC adres. 1. Klik links in het menu ...
    • 3CX - Waarom krijg ik zoveel e-mailmeldingen van IP-adressen op IP Blacklist

      Waarom krijg ik zoveel e-mailmeldingen van IP-adressen op de IP Blacklist? Vraag : Mijn telefoonsysteem dat bereikbaar is vanaf internet, krijgt dagelijks veel e-mailmeldingen van IP-adressen op de IP Blacklist hoe komt dat? Antwoord : Er is een ...